Ёмкость электрическая идеальная
![]() |
![]() |
|
| в палитре | на схеме |
Блок представляет собой модель нелинейного сопротивления, описываемого следующим дифференциальным уравнением:
где
u(t) – разность потенциалов, В;
C – ёмкость, Ф;
i(t) – ток, А.
Впрямую применять для вычисления токов блок типа Интегратор нельзя, так как это приводит к задержке на шаг и несходимости численной схемы, реализованной в данной методике построения электросетевых моделей. Поэтому здесь необходимо применять неявную схему расчёта ёмкостных элементов.
Данное дифференциальное уравнение может быть сведено к алгебраическому, путём аппроксимации производной при помощи обратной формулы Эйлера в простейшем случае:
где:
u[n+1] – разность потенциалов узлов на шаге n+1, к которым подключен данный элемент;
u[n] – разность потенциалов узлов на шаге n, к которым подключен данный элемент;
h – шаг интегрирования;
i[n+1] – ток через элемент на шаге n+1.
Соответственно этому соотношению ёмкость может быть представлена как линейное сопротивление с проводимостью равной:
с источником тока равным:

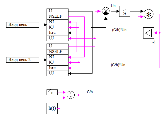
На рисунке (Рис. 1) изображена графически представленная в SimInTech схема аппроксимации ёмкости, соответствующая вышеприведённым соотношениям.
Свойства
-
Ёмкость, Ф – число, задающее значение ёмкости.
Примеры заполнения диалогового окна свойств блока:
| Числовое задание свойства: | |
| Название | Значение |
| Ёмкость, Ф | 1e-4 |
| Именованное задание свойств: | |
| Название | Значение |
| Ёмкость, Ф | с5 |
Примечания:
- Свойство блока должно быть скалярной величиной.
- Свойства посредством колонки "Формула" могут быть заданы при помощи локальных переменных модели (субмодели) в ее скрипте, при помощи глобальных сигналов проекта в пункте главного меню Сервис → Сигналы..., или сигналов подключаемой базы данных.

