Идеальный трансформатор
![]() |
![]() |
|
| в палитре | на схеме |
Блок представляет собой модель идеального трансформатора, описываемого следующей системой уравнений:

где:
k – коэффициент трансформации;
Uin(t)– входное напряжение;
Uout(t) – выходное напряжение;
Iin(t) – ток в первичной обмотке;
Iout(t) – ток во вторичной обмотке.
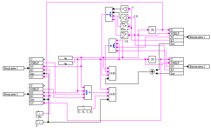
Данная система уравнений может быть представлена как два взаимосвязанных узла. Структура модели идеального трансформатора представлена на рисунке 1:

Свойство:
-
Коэффициент трансформации – число k.
-
Сопротивление шунта, Ом – число, задающее значение сопротивления шунта.
-
Начальное напряжение узла, В – начальное условие по напряжению.
Примеры заполнения диалогового окна свойств блока:
| Числовое задание свойств: | |
| Название | Значение |
| Коэффициент трансформации | 3 |
| Сопротивление шунта, Ом | [1e12] |
| Начальное напряжение узла, В | 0.5 |
| Именованное задание свойств: | |
| Название | Значение |
| Коэффициент трансформации | k_transf |
| Сопротивление шунта, Ом | Rsh_1 |
| Начальное напряжение узла, В | U_0 |
Примечания:
- Свойства блока могут быть только скалярными величинами.
- Именованное свойство задается как локальная переменная модели (или субмодели) во вкладке Параметры или как глобальный сигнал проекта при помощи пункта главного меню Графика→Сигналы.

