Индуктивность идеальная
![]() |
![]() |
|
| в палитре | на схеме |
Блок представляет собой модель нелинейного сопротивления, описываемого следующим дифференциальным уравнением:
где
u(t) – разность потенциалов;
L – индуктивность;
i(t) – ток.
Впрямую применять для вычисления токов блок типа "Интегратор" нельзя, так как это приводит к задержке на шаг и несходимости численной схемы, реализованной в данной методике построения электросетевых моделей. Поэтому здесь необходимо применять неявную схему расчёта индуктивных (а также ёмкостных) элементов.
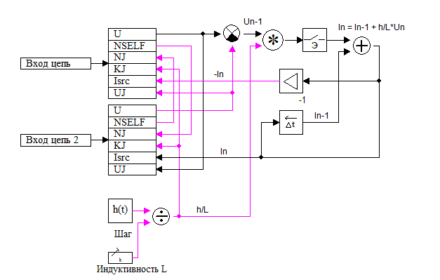
Данное дифференциальное уравнение может быть сведено к алгебраическому, путём аппроксимации производной при помощи обратной формулы Эйлера в простейшем случае:
где:
u[n+1] – разность потенциалов узлов на шаге n+1, к которым подключен данный элемент;
h – шаг интегрирования;
i[n+1] – ток через элемент на шаге n+1;
i[n] – ток через элемент на шаге n.
Соответственно этому соотношению индуктивность может быть представлена как линейное сопротивление с проводимостью равной:
с источником тока равным:

На рисунке (Рис. 1) изображена графически представленная в SimInTech схема аппроксимации индуктивности, соответствующая вышеприведённым соотношениям.
Свойства
-
Индуктивность, Гн – число, задающее значение индуктивности.
-
Начальный ток, А – число, задающее начальное значение тока.
Примеры заполнения диалогового окна свойств блока:
| Числовое задание свойств: | |
| Название | Значение |
| Индуктивность, Гн | 0.6 |
| Начальный ток, А | 0.0 |
| Именованное задание свойств: | |
| Название | Значение |
| Индуктивность, Гн | L0 |
| Начальный ток, А | i0 |
Примечания:
- Свойства блока должны быть скалярными величинами.
- Свойства посредством колонки "Формула" могут быть заданы при помощи локальных переменных модели (субмодели) в ее скрипте, при помощи глобальных сигналов проекта в пункте главного меню Сервис → Сигналы..., или сигналов подключаемой базы данных.

