Ременная передача





в палитре на схеме
В блоке реализована модель ременной передачи, в состав которой входя два шкива (А и B), связанных плоским или клиновидным ремнем. Возможно задание двух типов обхвата шкивов ремнем: открытый и перекрещенный (см. рисунок). Для открытого обхвата угол обхвата шкивов вычисляется следующим образом:



Для перекрещенного типа обхвата зависимость для угла обхвата имеет следующий вид:



Рис. 1. Открытый обхват


Рис. 2. Перекрещенный обхвата
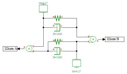
Блок является субмоделью, внутренняя структурная схема которой представлена на рисунке 3.


Рис. 3. Внутренняя структура субмодели

Порты

Блок имеет два механических ненаправленный порта вращательного движения (A и B), соответствующие шкивам A и B.

Свойства

РЕМЕНЬ
  • DType - тип обхвата шкивов (открытый/перекрещенный);
  • BType - тип ремня (плоский/клиновидный);
  • N - число ремней;
  • Fi - угол клина ремня, град;
  • Sab - расстояние между шкивами, м;
  • M - масса ремня на единицу длины, кг/м;
  • K - жесткость ремня, Н/м;
  • B - коэффициент демпфирования, Н·с/м;
  • X0 - начальное натяжение, Н;

ШКИВ A

  • Ra - Радиус шкива, м;
  • Ja - Момент инерции, кг·м;
  • Ba - Коэффициент трения подшипников, Н·м·с/рад;
  • Wa0 - Начальная угловая скорость, рад/с.

ШКИВ Б

  • Rb - Радиус шкива, м;
  • Jb - Момент инерции, кг·м;
  • Bb - Коэффициент трения подшипников, Н·м·с/рад;
  • Wb0 - Начальная угловая скорость, рад/с.

ПАРАМЕТРЫ КОНТАКТА

  • Vth - порог скорости, м/с;
  • Mu - коэффициент контактного трения;
  • Tmax - максимальное натяжение, Н.

Параметры

  • Тa - момент шкив А, Н·м;
  • Wa - угловая скорость шкив А, рад/с;
  • Тb - момент шкив B Н·м;
  • Wb - угловая скорость шкив B, рад/с;
  • Fb - натяжение ремня, Н;
  • Vb - скорость ремня, м/с.

Сопутствующие материалы

Материалов нет.