ЭЦД2 - Ограничитель перенапряжений нелинейный
![]() |
![]() |
|
| в палитре | на схеме |
Назначение
Блок используется для моделирования нелинейного ограничителя перенапряжений.
Описание
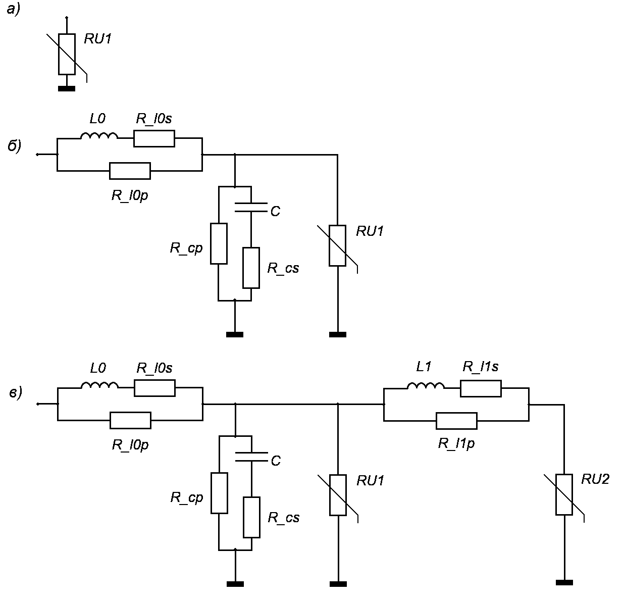
Модель основана на нелинейном сопротивлении и RLC-элементах. В блоке реализовано три варианта схемы замещения ограничителя перенапряжения (ОПН) по выбору. Варианты схем представлены на рисунке 1.

Вольт-амперная характеристика (ВАХ) нелинейного элемента задается выражением:
- p – коэффициент
- q – показатель степени
- – нормирующее напряжение, В
Свойства p и q задаются либо одним числом, либо массивами с одинаковым числом элементов, моделируя несколько зон ВАХ ОПН.
Для обеспечения устойчивости расчета при больших значениях тока (задается пользователем) ВАХ элемента сводится к линейной.
За положительное направление тока принято направление к порту 1.
Свойства
| Название | Имя | Описание (опционально) |
|---|---|---|
| Вид схемы замещения | sc | Значения:
|
| Индуктивность L0, Гн | L0 | Применимо для схем:
|
| Сопротивление R_L0p, Ом | R_l0p | Применимо для схем:
|
| Ёмкость С, Ф | C | Применимо для схем:
|
| Индуктивность L1, Гн | L1 | Применимо для схемы IEEE |
| Сопротивление R_L1p, Ом | R_l1p | Применимо для схемы IEEE |
| Массив коэффициентов p | p0 | Свойства варистора RU1 |
| Массив показателей степени q | q0 | Свойства варистора RU1 |
| Нормирующее напряжение, В | u_ref0 | Свойства варистора RU1 |
| Ток начала линейности ВАХ, А | Ilim0 | Свойства варистора RU1 |
| Массив коэффициентов p | p1 | Свойства варистора RU2. Применимо для схемы IEEE |
| Массив показателей степени q | q1 | Свойства варистора RU2. Применимо для схемы IEEE |
| Нормирующее напряжение, В | u_ref1 | Свойства варистора RU2. Применимо для схемы IEEE |
| Ток начала линейности ВАХ, А | Ilim1 | Свойства варистора RU2. Применимо для схемы IEEE |
| Сопротивление R_L0s, Ом | R_l0s | Применимо для схем:
|
| Сопротивление R_Cs, Ом | R_cs | Применимо для схем:
|
| Сопротивление R_Cp, Ом | R_cp | Применимо для схем:
|
| Сопротивление R_L1s, Ом | R_l1s | Применимо для схемы IEEE |
Параметры
| Название | Имя | Описание (опционально) |
|---|---|---|
| Ток, А | I_par |
Порты
| Имя | Описание | Тип линии связи |
|---|---|---|
| Входные порты | ||
| Блок не имеет входных портов. | ||
| Выходные порты | ||
| Блок не имеет выходных портов. | ||
| Ненаправленные порты | ||
| 1 | Порт для подключения блока к электрической цепи |
Электрическая |
Примеры
- Demo\Электрика\ЭЦ-Динамика v 2\Ограничитель перенапряжений\ОПН.prt

