Пуск АД с насыщением
Модель работы асинхронного двигателя с короткозамкнутым ротором (с учетом насыщения)
Расположение
SimInTech\Demo\Электроприводы\Асинхронный привод\Пуск АД с насыщением\Пуск АД с насыщением.prt
Описание
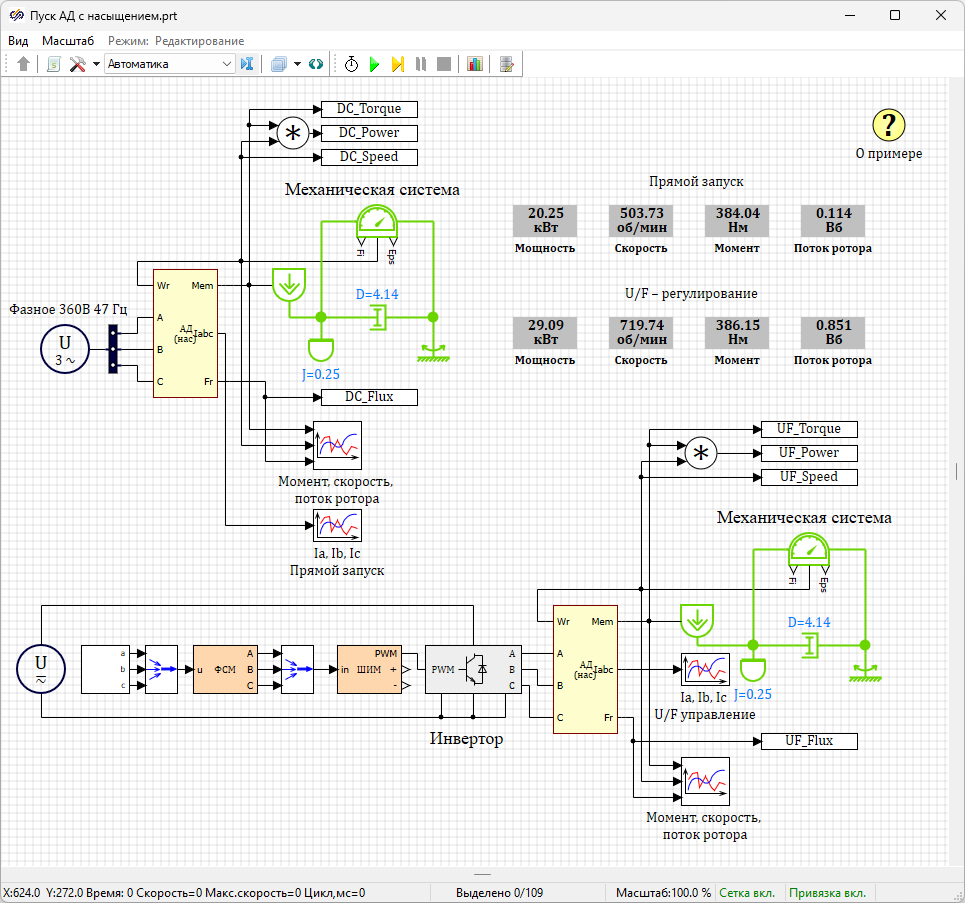
В демо-примере демонстрируется управление асинхронным приводом с помощью прямого запуска и U/f – регулирования.

Прямой запуск
С помощью блоков "Источник напряжения 3-фазный (1 л. сх.)" и "Шина - преобразователь схемы 1 - 3 линейная" задаются напряжения фаз А, B и C блока "Асинхронный двигатель с короткозамкнутым ротором (с учетом насыщения)".
Выходной сигнал электромагнитного момента асинхронного двигателя "Mem" подается на модель механической части электропривода, состоящей из блоков библиотеки Механика. Модель механической части преобразовывает сигнал электромагнитного момента в значение угловой скорости ротора, которое подается на входной порт "Wr" блока "Асинхронный двигатель с короткозамкнутым ротором (с учетом насыщения)".
Значения момента, скорости и мощности записываются в базу данных сигналов и отображаются в блоках "Отображение произвольной величины".


U/f – регулирование
На вход "PWM" блока "Инвертор" подается управляющее воздействие, формируемое блоками "Субмодель", "Формирователь способа модуляции" и "ШИМ - Преобразователь". К электрическим портам блока "Инвертор" подключен блок "Источник напряжения 3-фазный (1 л. сх.)".
С помощью блока "Инвертор" задаются напряжения фаз А, B и C блока "Асинхронный двигатель с короткозамкнутым ротором (с учетом насыщения)".
Выходной сигнал электромагнитного момента асинхронного двигателя "Mem" подается на модель механической части электропривода, состоящей из блоков библиотеки Механика. Модель механической части преобразовывает сигнал электромагнитного момента в значение угловой скорости ротора, которое подается на входной порт "Wr" блока "Асинхронный двигатель с короткозамкнутым ротором (с учетом насыщения)".
В схеме с U/f – регулированием сила тока и пульсации скорости ниже, чем в схеме с прямым запуском (Direct start).

