Тройник





в палитре на схеме

Описание

Блок реализует точку разделения одного потока на два, или слияния двух потоков в один. Используется в случаях, когда обычная связь, которой соединяются блоки библиотеки "Баланс тепловых схем" (БТС), не позволяет подать на вход какого-то блока несколько потоков, или реализовать разделение одного потока на два.

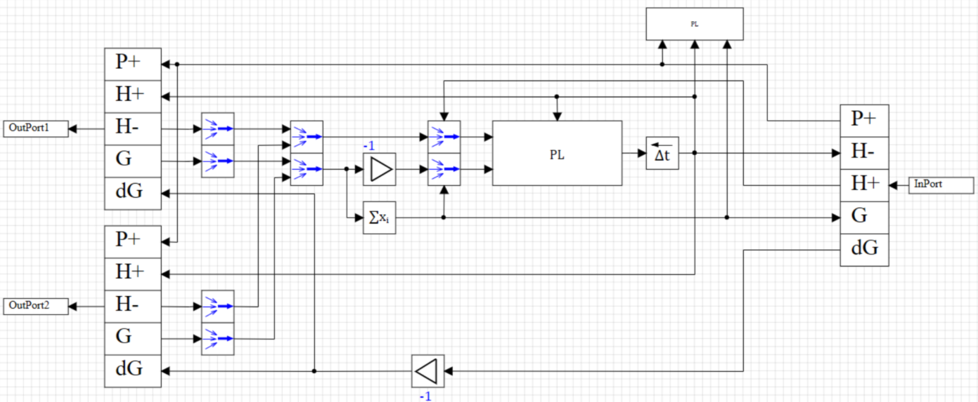
Внутренняя структурная схема блока представлена на рисунке (Рисунок 1).


Рисунок 1. Внутренняя структурная схема блока
Математически блок описывает систему уравнений сохранения массы и энергии:
  • Уравнение сохранения массы

  • Уравнение сохранения энергии

H – энтальпия теплоносителя в тройнике;

Gin – расход, поступающий на порт "Вход";

H+ – энтальпия, поступающая на порт "Вход";

N – число каналов, подсоединенных к соответствующим выходным портам;

Индекс "1" относится к порту "Выход 1", индекс "2" - к порту "Выход 2".

Входные порты

Имя Описание Тип линии связи
Вход Порт входа типа "БТС", который связью соединяется с другими блоками на схеме БТС Математическая

Выходные порты

Имя Описание Тип линии связи
Выход1 Порт выхода типа "БТС", который связью соединяется с другими блоками на схеме БТС Математическая
Выход2 Порт выхода типа "БТС", который связью соединяется с другими блоками на схеме БТС Математическая

Свойства

Название Имя Описание По умолчанию Тип данных
Начальная энтальпия, Дж/кг H0 Определяет начальное приближение для решения нелинейного уравнения 1578706.6 Вещественное
Цвет cl Определяет цвет блока на схеме 255 Цвет

Параметры

Название Имя Описание Тип данных
Расход, кг/с _G Рассчитываемое значение расхода Вещественное
Давление, бар _P Значение давления Вещественное
Температура, С _T Значение температуры Вещественное
Энтальпия, кДж/кг _H Значение энтальпии Вещественное
Массовое паросодержание _X Значение степени сухости Вещественное

Примеры

Примеры использования блока:
  • Пример