ЭЦС - Мультиметр
![]() |
![]() |
|Си| |
| в палитре | на схеме |
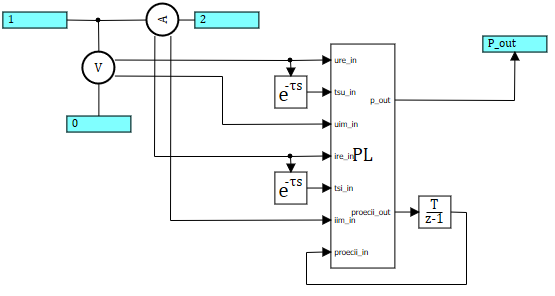
Блок используется для измерения параметров режима в однофазной цепи c элементами библиотеки "ЭЦ - Статика (ЭЦС) 2.0".

Полная мощность рассчитывается по следующему выражению:
- Ure, Uim – комплексное напряжение от вольтметра;
- Ire, Iim – комплексный ток от амперметра.
Дополнительной опцией блока является возможность использования его для расчёта в мгновенных значениях. Метод расчёта задается свойством "Метод расчета". При значении "Из настроек контура" будет использоваться метод, указанный в блоке "ЭЦС - Контур переменного тока", в который входит данный блок. Остальные значения позволяют задавать способ расчёта для блока вне зависимости от свойств контура.
При расчете в мгновенных значениях составляющие действующих значений тока и напряжения определяются (на периоде T, равному обратному значению частоты, заданной в свойствах) по следующим выражениям:
Полная мощность определяется по выражению:
Так как производится дискретное интегрирование, то необходимо задать свойство "Шаг дискретизации". Значение шага дискретизации должно быть кратное шагу интегрирования и не менее минимального шага.
Значения измеряемых величин выводятся на выходной порт "P_out" в виде вектора размерностью 14:
- Ire – действительная составляющая тока, А;
- Iim – мнимая составляющая тока, А;
- Iabs – модуль тока, А; argI – угол тока, рад;
- Ure – действительная составляющая напряжения, В;
- Uim – мнимая составляющая напряжения, В;
- Uabs – модуль напряжения, В;
- argU – угол напряжения, рад;
- P – активная мощность, Вт;
- Q – реактивная мощность, вар;
- S – полная мощность, ВА;
- cosφ - коэффициент мощности;
- i – мгновенное значение тока, А;
- u – мгновенное значение напряжения, В.
Для ускорения расчета рекомендуется отключать вычисление неиспользуемых величин путём изменения значений свойств блока, соответствующих измеряемой величине. При выборе значения свойства "rms/inst" величина измеряется (рассчитывается) при выборе любого метода расчёта. При выборе значения "rms" величина измеряется (рассчитывается) при расчёте в комплексных числах, а при расчёте в мгновенных значениях выводится с нулевым значением. При выборе значения "inst" величина измеряется (рассчитывается) при расчёте в мгновенных значениях, а при расчёте в комплексных числах выводится с нулевым значением. При выборе значения "нет" величина выводится с нулевым значением в обоих случаях.
За положительное направление тока принято направление от порта "1" к порту "2".
Положительное напряжение вольтметра соответствует превышению потенциала узла, подключенному к порту "1" (+), над потенциалом узла, подключенного к порту "0" (-).
Порты
- 0 – порт электрической связи;
- 1 – порт электрической связи;
- 2 – порт электрической связи.
Входные порты
Блок не имеет входных портов.
Выходные порты
- P_out – порт выхода математической связи для получения измеряемых величин.
Свойства
- Ток комплексный (rms);
- Ток (модуль, rms);
- Угол тока;
- Напряжение комплексное (rms);
- Напряжение (модуль, rms);
- Угол напряжения;
- Мощность активная;
- Мощность реактивная;
- Мощность полная;
- Коэффициент мощности;
- Ток (inst);
- Напряжение (inst);
- Частота, Гц;
- Шаг дискретизации, с;
Дополнительные:
- Цвет – устанавливает цвет УГО блока;
- Шрифт – устанавливает шрифт текста УГО блока;
- Метод расчета.
Параметры
- Ток комплексный (rms), А;
- Ток (модуль, rms), А;
- Угол тока, эл.гр.;
- Напряжение комплексное (rms), В;
- Напряжение (модуль, rms), В;
- Угол напряжения, эл.гр.;
- Мощность активная, кВт;
- Мощность реактивная, квар;
- Мощность полная, кВА;
- Коэффициент мощности;
- Ток (inst), А;
- Напряжение (inst), В;

